This simple circuit caan be found all over the internet, thought it would be a good idea to make a PCB for it
I wanted to make it so you can experiment a little, so the 555 timer has some flexibility
the counter IC is CD4017
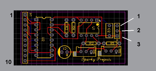
Pin 1 is negative, pin 3 is positive
The top of the timing chain is on a separate pin (pin 2), you can either link it to supply, turn it on or off,
or add a capacitor to the pin, then pulse the pin with a button to make a sort of random number generator,
the led's start at high speed, but slow down to a stop as the capacitor discharges
You will notice i have designed a trim pot and resistor in parallel for 2 positions in the chain, R1, R2, R5, R6.
you can use either in these positions for fixed or variable values
Or you can add a pin header into 2 of the trimpot terminals for an external pot
R3 and R4 are 1K pull down resistors for inhibit and reset



Download Gerber file here




Terms of Use

You may freely link to any content or page.
You may not hotlink any images etc
You may copy any snippet of information providing you credit me with the creation

cookies policy
this website uses cookies in order to provide personalized ads via google ad-sense if you wish to opt out of theese cookies you can do so via the following link google adsense